云顶国际vip8866
书记邮箱:80792927@qq.com
院长邮箱:wangjh0909@csust.edu.cn
首页
学院概况
学院简介
历史沿革
学院领导
组织机构
人才招聘
联系我们
师资队伍
高层次人才
教授
博士生导师
硕士生导师
教师风采
本科教育
专业设置
培养方案
教学通知
教学动态
管理制度
实验教学中心
资料下载
研究生教育
导师队伍
培养方案
培养与学位
管理文件
研究生会
招生信息
学科与科研
学科设置
重点学科
科研机构
科研团队
学术活动
科研成果
党建工作
组织机构
规章制度
理论学习
党员先锋
工会工作
支部建设
学生工作
学工通知
学工动态
学生管理
学生党建
团学工作
就业信息
招生工作
本科生招生
研究生招生
校友与服务
班级风采
校友风采
社会服务
党建工作
组织机构
规章制度
理论学习
党员先锋
工会工作
支部建设
◉
当前所在的位置:
首页
->
党建工作
->
规章制度
-> 正文
学院要闻
News
MORE
美好“食”光聚长理!长沙理工…
11-20
食品与生物工程学院举办创业就…
11-19
云顶国际vip8866承办湖南省生物化学与分子…
11-10
食品学院赴湖南英氏营养食…
11-07
食品学院召开就业面试技巧培训会
10-29
通知公告
Notice
MORE
食品学院2025年人才招聘公告
03-13
第十三周工作(会议)安排表
11-28
第十二周工作(会议)安排表
11-21
第十一周工作(会议)安排表
11-14
食品与生物工程学院2025年中国…
11-13
规章制度
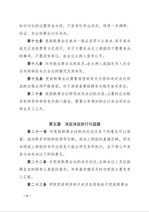
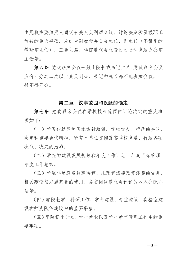
关于印发《云顶国际vip8866学院党政联席会议议事规则》的通知
发布日期:2022年03月10日 来源: 作者: