云顶国际vip8866
网站首页
学院概况
学院简介
机构设置
现任领导
党群工作
组织机构
党员风采
院分工会
组织生活
师资队伍
师资概况
教师名录
教师风采
教师发展中心
人才培养
本科生
专业介绍
培养方案
教学动态
管理制度
教研教改
学科竞赛
办事指南
资源下载
研究生
招生信息
培养方案
培养管理
导师风采
学科建设
学术活动
重点学科
科研平台
管理制度
科研统计
学生工作
学工动态
思想领航
招生工作
就业动态
学子风采
学工通知
心理健康
研究生教育
社会服务
校友工作
学科建设
学术活动
重点学科
科研平台
管理制度
科研统计
学术活动
◇ 当前位置:
网站首页
>
学科建设
>
学术活动
> 正文
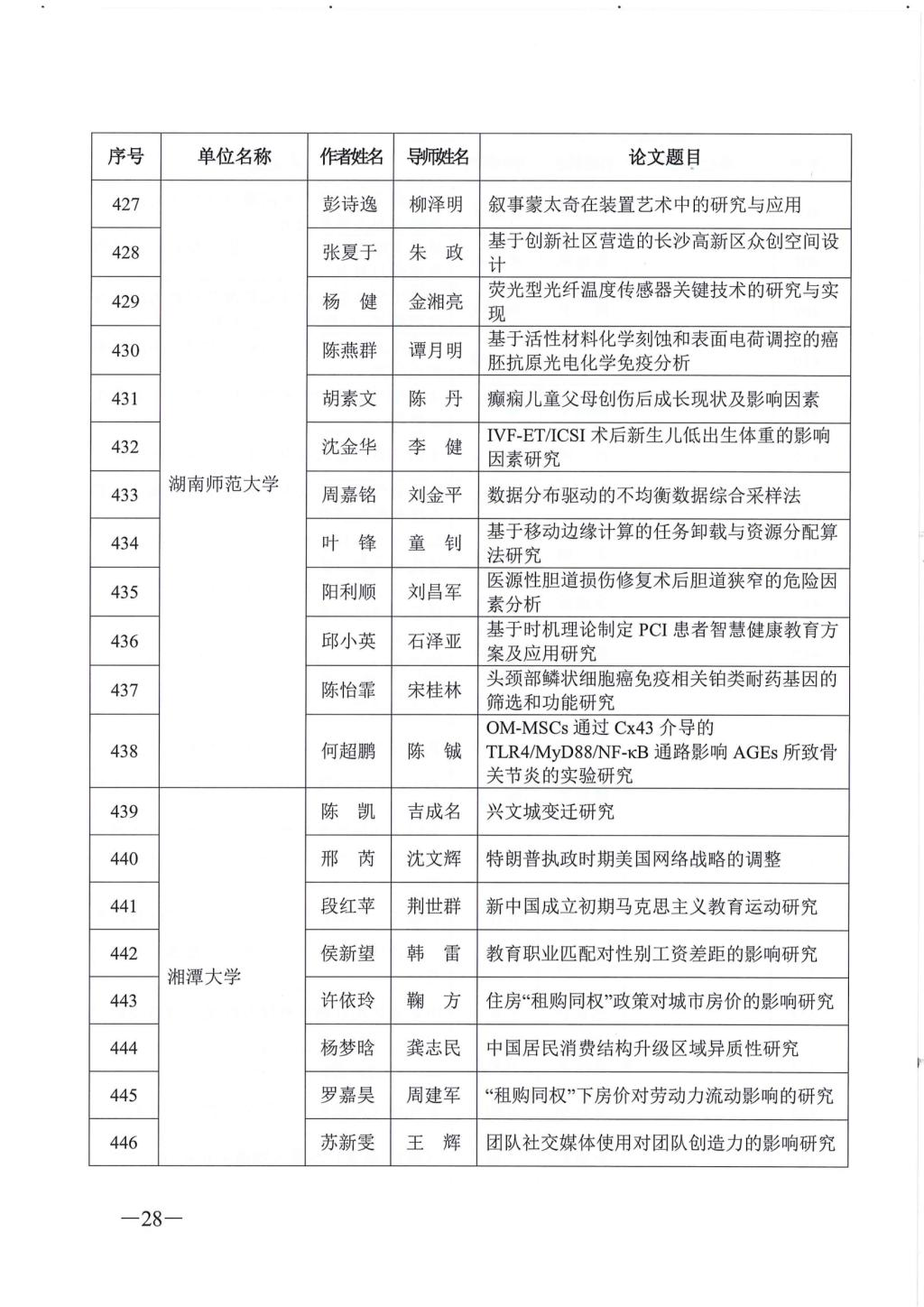
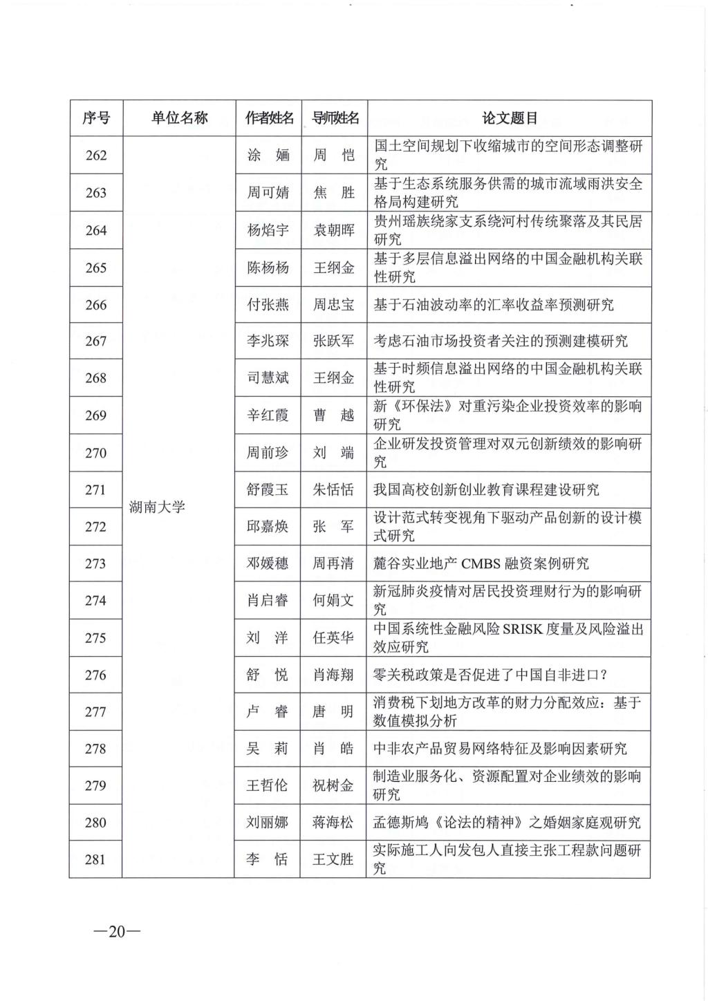
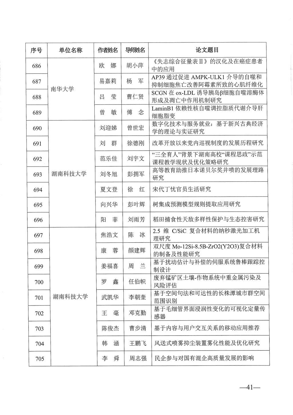
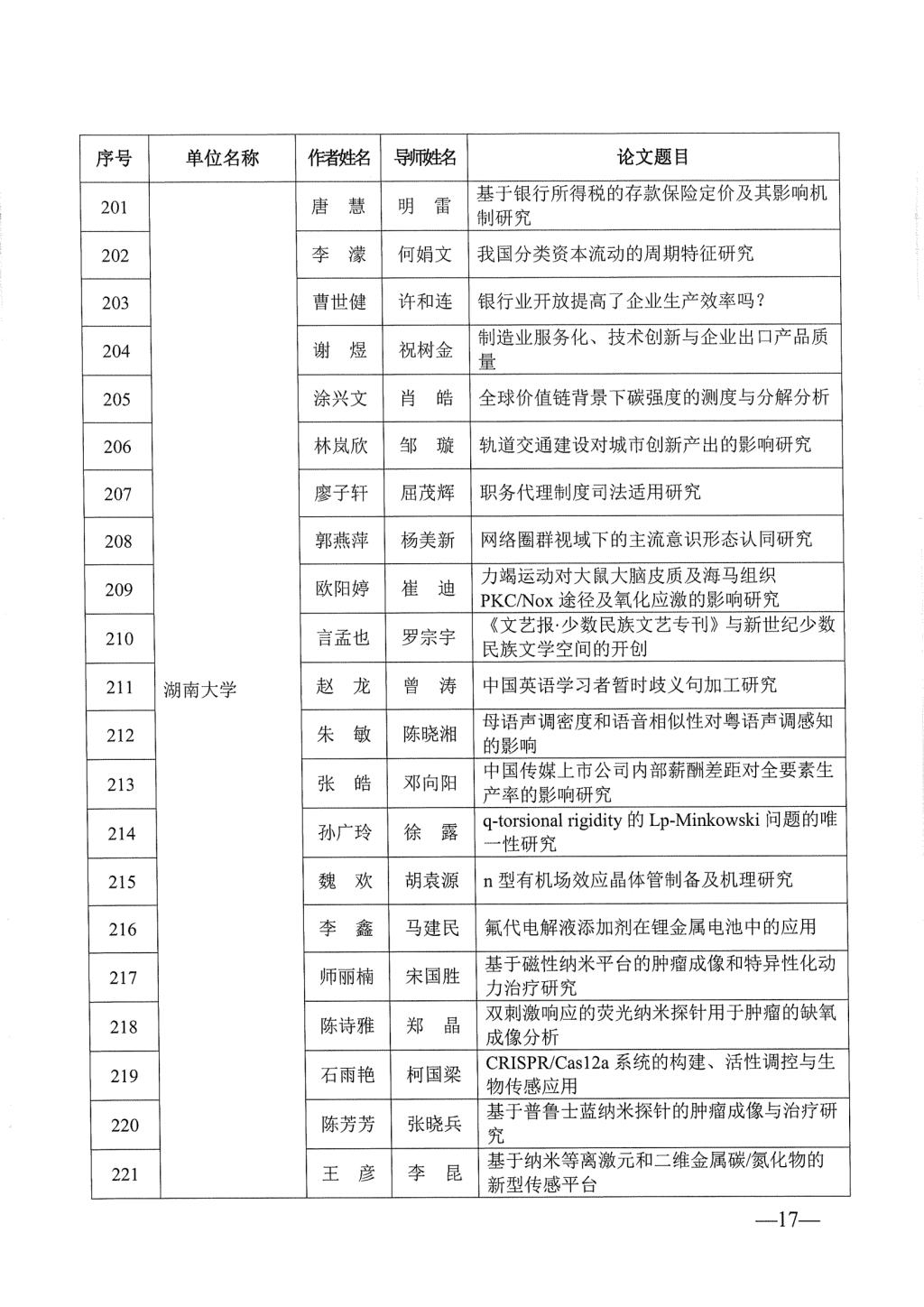
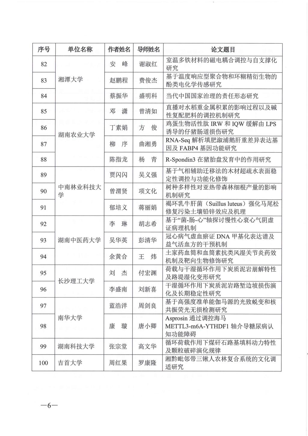
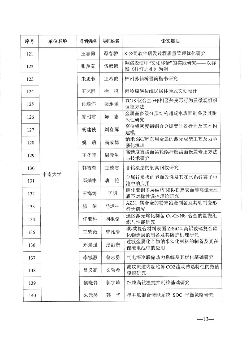
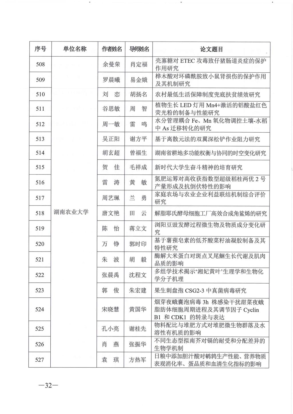
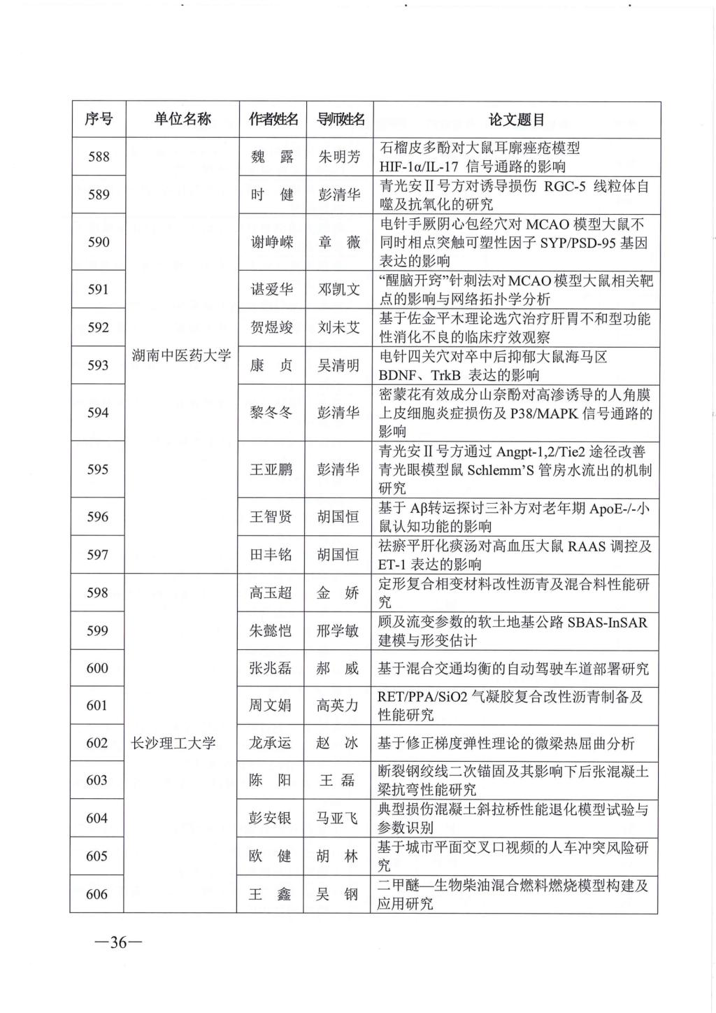
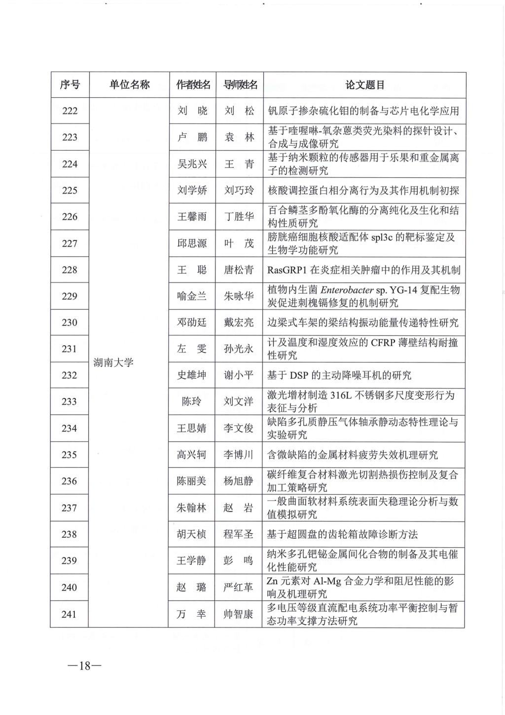
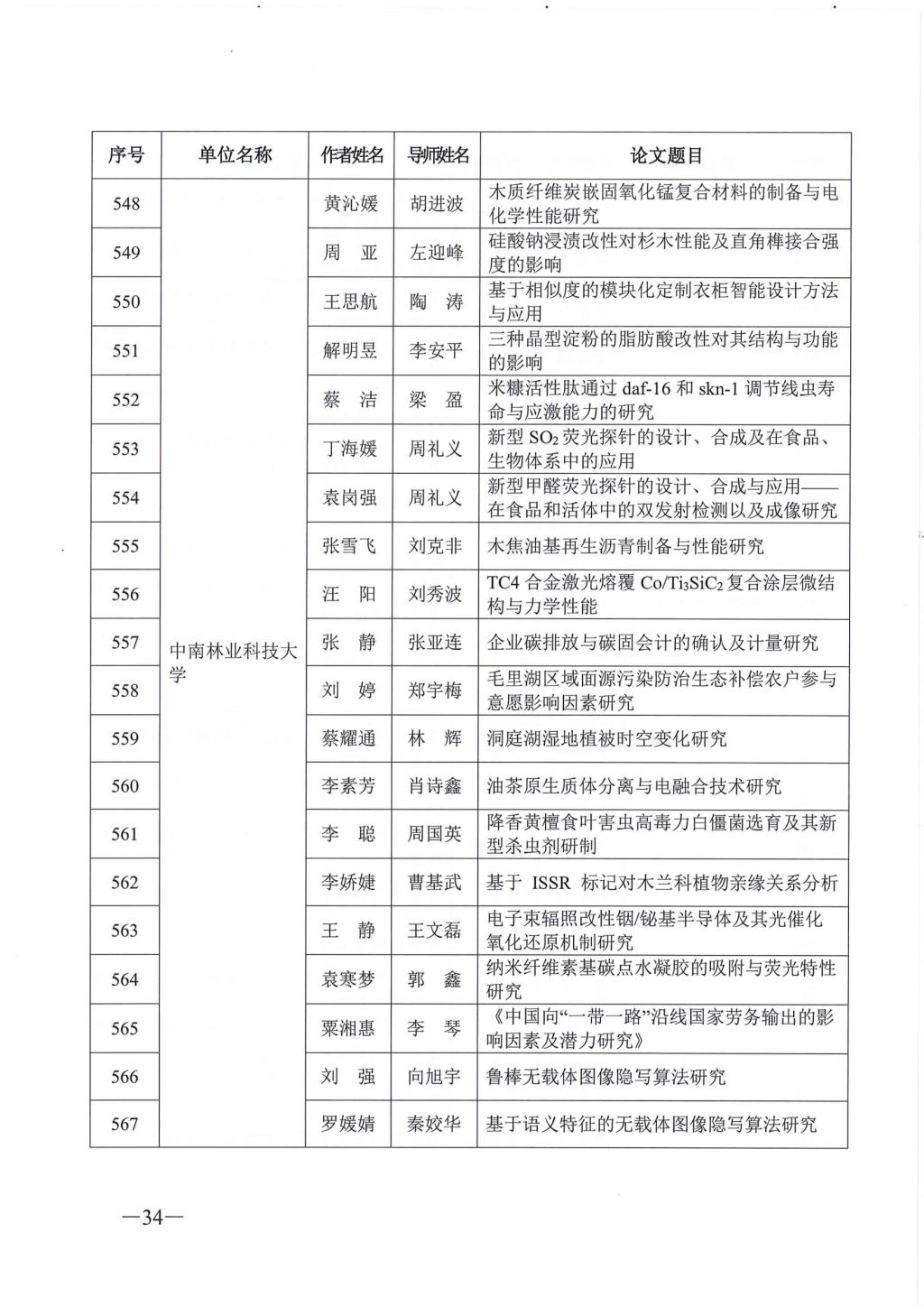
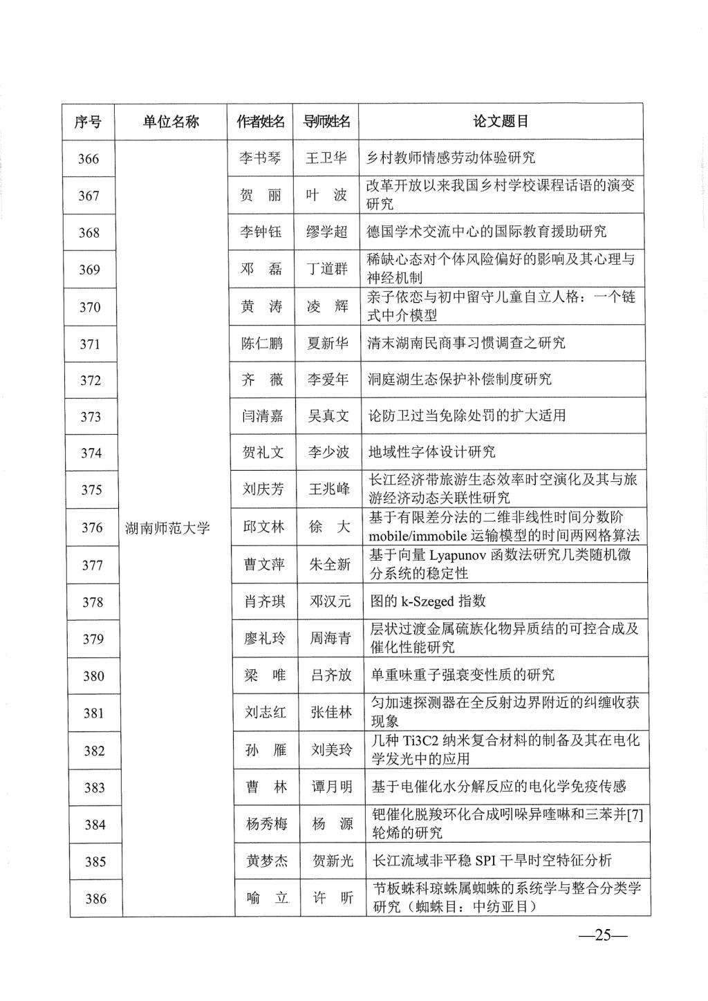
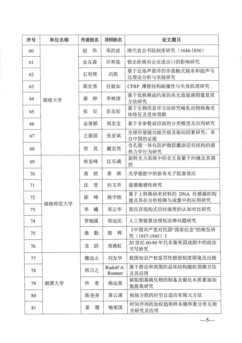
关于公布2023年湖南省优秀博士硕士学位论文名单通知
发布日期:2023年12月08日 来源: 作者: